当前位置:肿瘤瞭望>资讯>研究>正文

科研速递丨激素受体阳性/HER2阳性乳腺癌的分子分型揭示潜在新辅助治疗策略

作者:肿瘤瞭望   日期:2025/12/24 11:25:55  浏览量:805

肿瘤瞭望版权所有,谢绝任何形式转载,侵犯版权者必予法律追究。

激素受体(HR)阳性/HER2阳性(HR+/HER2+)乳腺癌存在显著异质性,导致传统新辅助治疗方案病理完全缓解率不理想。克服这一挑战需要精确的分子分类,这对靶向治疗的发展至关重要。近期发表在Signal Transduction and Targeted Therapy杂志上的一项研究[1],通过整合临床试验与多组学数据,首次系统地将HR+/HER2+乳腺癌划分为4个具有不同生物学特征和治疗反应的分子亚型,为这一异质性疾病的精准新辅助治疗提供了全新框架。

编者按:激素受体(HR)阳性/HER2阳性(HR+/HER2+)乳腺癌存在显著异质性,导致传统新辅助治疗方案病理完全缓解率不理想。克服这一挑战需要精确的分子分类,这对靶向治疗的发展至关重要。近期发表在Signal Transduction and Targeted Therapy杂志上的一项研究[1],通过整合临床试验与多组学数据,首次系统地将HR+/HER2+乳腺癌划分为4个具有不同生物学特征和治疗反应的分子亚型,为这一异质性疾病的精准新辅助治疗提供了全新框架。
 
研究方法
 
本研究包括5个队列。第1个队列包括131例HR+/HER2+乳腺癌患者,均于2020年1月1日至2023年6月1日期间在中国医科大学盛京医院癌症中心和中国人民解放军医院接受治疗。对来自这些患者的治疗前活检样本进行了RNA测序。第2个队列包括80例HR+/HER2+乳腺癌患者。第3、4、5个队列分别包括来自TCGA和GEO数据库的公开数据。第1个队列用于HR+/HER2+乳腺癌的分子分类,其余队列用于验证结果。所有患者均为女性单侧浸润性导管癌,ER或PR阳性,HER2阳性。治疗反应根据实体瘤疗效评价标准通过MRI评估。根据新辅助治疗后的病理反应进行评估。
 
使用STAR软件将预处理后的序列与人类参考基因组进行比对,计算FPKM值。采用非负矩阵分解算法确定最佳聚类数并进行分型。差异表达基因分析使用log2倍数变化≥1和校正p值<0.05作为标准。功能富集分析采用KEGG通路和GSEA方法。在独立队列中通过最近模板预测和亚类映射分析验证分型的稳健性。
 
使用MCP-counter方法估计十种免疫及基质细胞群体的绝对丰度。通过ssGSEA算法计算特定信号通路(如PI3K-AKT、ECM)的富集分数。根据国际TILs工作组建议,评估H&E染色切片中的肿瘤浸润淋巴细胞。
 
对福尔马林固定石蜡包埋的肿瘤标本进行免疫组化染色,评估PFKP、GFRA1、CD8A和KRTS的表达。基于这些标志物的组合对肿瘤进行分类,并使用Cohen’sκ统计评估与mRNA分型的一致性。
 
从HR+/HER2+乳腺癌手术患者获取肿瘤组织生成患者来源类器官。使用特定的HIF-1信号通路抑制剂、他莫昔芬和PI3K抑制剂处理类器官,通过活细胞荧光检测试剂盒监测类器官活力。
 
使用t检验、Kruskal-Wallis检验比较连续变量,卡方检验和Fisher精确检验比较分类变量。组间差异采用单因素方差分析及事后检验。多重比较使用Benjamini-Hochberg校正。所有分析均使用R软件进行。
 
研究关键结果
 
研究设计与队列信息
 
研究共纳入280例中国女性HR+/HER2+乳腺癌患者,其中211例纳入最终分析。131个样本分配到训练集,80个样本用于独立验证集。在训练集的131例患者中,96例接受了新辅助治疗,方案包括:ADC+TKI(抗HER2 ADC联合TKI,n=27,pCR率55.6%)、Chemo+Tar(化疗联合抗HER2靶向治疗,n=46,pCR率32.6%)、ET+CDKi+Tar(内分泌治疗、CDK4/6抑制剂联合抗HER2靶向治疗,n=23,pCR率47.8%)。另有35例接受辅助治疗的患者被归类为“辅助治疗组”。
 
图1.HR+/HER2+乳腺癌患者转录组队列及mRNA亚型与临床特征关联。a)HR+/HER2+乳腺癌患者的转录组队列示意图;b)131个样本中4种亚型mRNA表达谱的热图,以及在TCGA和GEO验证队列中的验证热图;c)雷达图展示各亚型对应特征通路的标准化富集分数。
 
4种MUKDEN亚型的独特生物学特征
 
通过对训练集样本进行非负矩阵因子分解聚类分析,确定了HR+/HER2+乳腺癌的4种分子亚型:MUKDEN I(n=41)、MUKDEN II(n=38)、MUKDEN III(n=30)和MUKDEN IV(n=22)。各亚型具有不同的基因表达谱。共鉴定出1073个亚型特异性基因。该分型在独立队列和三个大型公共数据集中得到验证。
 
功能富集分析揭示了各亚型独特的生物学特征。MUKDEN I亚型中,HER2相关因子和HIF-1信号通路特异性上调。MUKDEN II亚型表现出ER通路激活。MUKDEN III亚型显示出比其他亚型更高的免疫相关通路水平。MUKDEN IV亚型则表现出高度异质性,包括ECM、PI3K-AKT、Wnt、EGFR和药物代谢-细胞色素P450等与不良预后相关的通路上调。
 
图2.MUKDEN亚型的临床与治疗信息。a)4种亚型与临床特征的关联图;b)PAM50亚型与MUKDEN亚型转换的桑基图,以及各MUKDEN亚型内不同治疗组pCR率的条形图。
 
MUKDEN亚型特征与新辅助治疗疗效
 
在4种MUKDEN亚型中,患者年龄、病理分级或基线临床分期未见显著差异。根据MUKDEN亚型分类,为每个亚型选择最佳治疗方案可将平均pCR率提高到68.5%。
 
MUKDEN I亚型:HER2富集与HIF-1通路上调
 
与其他亚型相比,MUKDEN I亚型的HIF-1信号通路上调。HER2相关基因和缺氧相关基因在该亚型中特异性高表达。在该亚型内,pCR组与非pCR组之间的ERBB2表达水平存在差异,提示ERBB2表达水平可能与治疗敏感性相关。使用HIF-1信号通路抑制剂可抑制MUKDEN I肿瘤来源的类器官增殖,表明靶向HIF-1通路可能是该亚型的潜在治疗策略。
 
图3.MUKDEN I亚型中激活的HIF-1信号通路和ERBB2因子。a)MUKDEN I亚型队列中HIF-1信号通路的GSEA富集分析;b)MUKDEN I与其他亚型之间差异基因的火山图;c)4个亚型中HIF-1信号通路相关基因表达水平的箱线图;d)所有亚型及MUKDEN I亚型中pCR与非pCR患者ERBB2表达情况;e)HIF-1抑制剂对不同MUKDEN亚型来源的PDOs的细胞活力检测结果。
 
MUKDEN II亚型:雌激素相关基因表达增加
 
MUKDEN II亚型的特征是ER和细胞周期相关基因表达升高。该亚型中,ADC+TKI治疗的pCR率相对较低,而ET+CDKi+Tar治疗的pCR率较高。他莫昔芬能有效抑制MUKDEN II肿瘤来源的类器官生长,强调了ER通路调控在该亚型治疗中的潜在作用。
 
图4.MUKDEN II和III亚型的微环境景观与分子特征。a)4个亚型中ER和细胞周期信号通路相关基因表达水平的箱线图;b)他莫昔芬对不同MUKDEN亚型来源的PDOs的细胞活力检测结果;c)4个MUKDEN亚型中10种微环境细胞类型估计丰度的热图;d)4个MUKDEN亚型中的肿瘤浸润淋巴细胞水平。
 
MUKDEN III亚型:免疫调节特征
 
MUKDEN III肿瘤表现出免疫细胞群显著增加,并且与其他亚型相比,五种潜在可靶向的免疫检查点分子表达增加。在该亚型中,接受ADC+TKI方案治疗的患者pCR率接近100%,而接受ET+CDKi+Tar方案的患者pCR率较低。鉴于其免疫激活特征,ADC+TKI是MUKDEN III有前景的治疗策略,针对升高的免疫检查点因子的免疫抑制疗法可能是另一种可行策略。
 
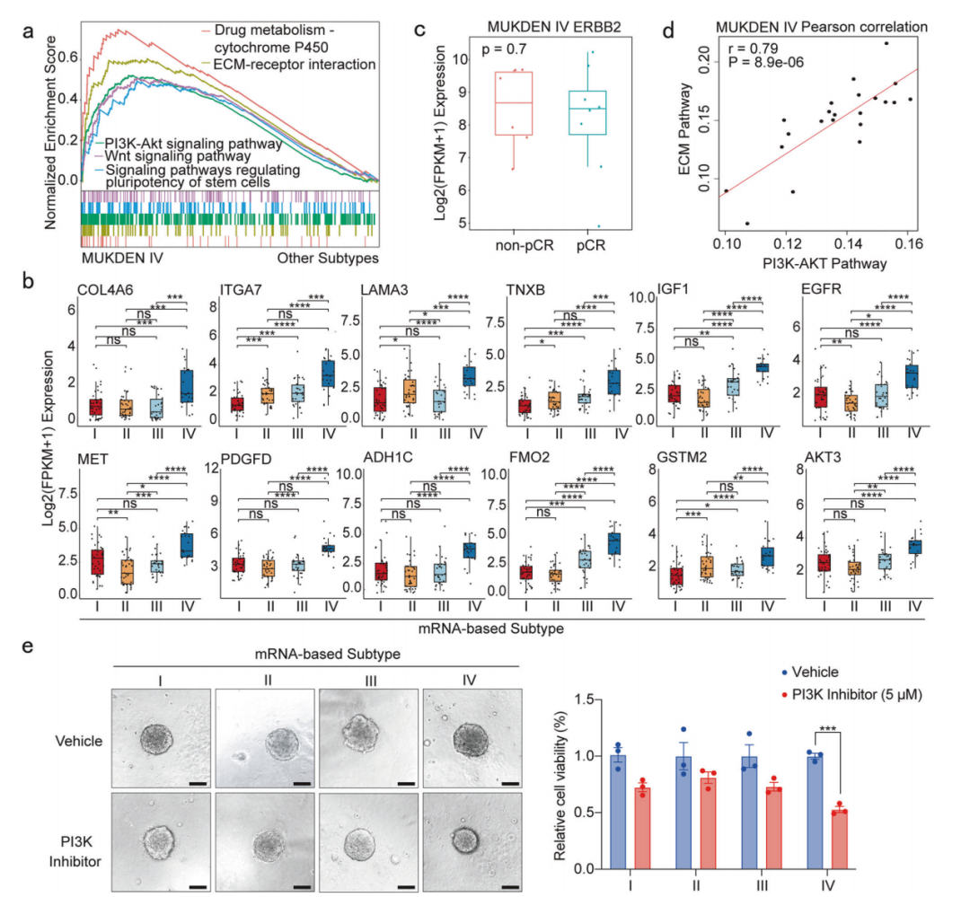
MUKDEN IV亚型:高度异质性
 
MUKDEN IV亚型被指定为“高异质性”亚型,其特征是多种侵袭性信号通路和基因上调。该亚型在药物代谢相关通路中活性增强。此外,该亚型表现出ECM相关基因表达显著升高,且Wnt信号通路表达增加。通过MCP分析发现该亚型中基质细胞(尤其是内皮细胞和成纤维细胞)丰度显著更高。研究发现PI3K-AKT信号通路在该亚型上调,抑制该通路可显著抑制MUKDEN IV肿瘤来源的类器官增殖,这为治疗该亚型提供了潜在的联合方案。
 
图5.MUKDEN IV亚型的高度异质性特征。a)MUKDEN IV亚型队列中主要特征信号通路的GSEA富集分析;b)4个亚型中PI3K-AKT、ECM、Wnt和EGFR信号通路相关基因表达水平的箱线图;c)MUKDEN IV亚型中pCR与非pCR患者ERBB2表达情况;d)MUKDEN IV亚型中PI3K-AKT与ECM信号通路之间的相关性;e)PI3K抑制剂对不同MUKDEN亚型来源的PDOs的细胞活力检测结果。
 
基于免疫组化的HR+/HER2+乳腺癌分型
 
为了建立实用的基于IHC的HR+/HER2+乳腺癌分子分型系统,我们分析了与4种MUKDEN亚型相关的关键基因。最终选择PFKP作为MUKDEN I亚型的标志物,GFRA1作为MUKDEN II的IHC指标,CD8A作为免疫调节亚型的IHC标志物,KRTS作为高异质性亚型的临床常用标志物。使用这些标志物的组合,可将患者分为相应的IHC亚型。Cohen’sκ系数分析显示,基于IHC的分类与基于mRNA的分类具有高度一致性。
 
图6.基于免疫组化分类与基于mRNA分类的一致性分析。a)4种标志物CD8A、KRTS、GFRA1、PFKP的免疫组化染色标准及在各亚型中的阳性百分比条形图;b)基于IHC的HR+/HER2+乳腺癌分类方法流程图;c)各亚型基于IHC分类与基于mRNA分类的一致性的混淆矩阵。
 
总结与讨论
 
本研究通过整合转录组数据和临床试验,首次系统地将HR+/HER2+乳腺癌划分为4个分子亚型:HER2富集型(MUKDEN I)、ER激活型(MUKDEN II)、免疫调节型(MUKDEN III)和高异质型(MUKDEN IV),并揭示了各自独特的生物学特征和治疗反应模式。这一分类不仅加深了对该疾病异质性的理解,也为制定个体化的新辅助治疗策略提供了直接依据。
 
各亚型对应着不同的精准治疗方向:MUKDEN I可能从强化抗HER2治疗(包括靶向HIF-1通路)中获益;MUKDEN II对联合阻断ER和HER2信号(如内分泌治疗联合CDK4/6抑制剂及抗HER2治疗)更为敏感;MUKDEN III具有活跃的免疫微环境,提示抗HER2 ADC联合TKI或免疫检查点抑制剂可能是有效策略;而高度异质的MUKDEN IV则需要针对PI3K-AKT等多条侵袭性通路的联合治疗。更重要的是,研究开发了与mRNA分型高度一致的实用IHC分型系统,为临床广泛应用提供了可行工具。
 
尽管PAM50等分子分型曾为乳腺癌治疗提供指导,但其在应对HR+/HER2+肿瘤的复杂异质性和指导新兴靶向治疗方面存在不足。本研究提出的MUKDEN分型框架,结合了多通路抑制的治疗理念,有望弥补这一空白。
 
本研究的局限性包括各治疗亚组的样本量有限、分型结果有待多组学数据进一步验证、结论基于回顾性分析以及缺乏长期生存数据。未来的研究方向包括开展前瞻性临床试验以验证分型指导的治疗策略,进行多组学整合分析以深化分子机制理解,以及评估基于该分型的个体化治疗的长期生存获益。
 
总之,这项研究为HR+/HER2+乳腺癌这一治疗挑战性亚组提供了一个全新的精准医学框架。通过识别不同的分子亚型并关联其治疗敏感性,有望优化新辅助治疗策略,最终改善患者的临床结局。
 
▌参考文献:
 
[1].Liu,C.,Sun,L.,Niu,N.et al.Molecular classification of hormone receptor-positive/HER2-positive breast cancer reveals potential neoadjuvant therapeutic strategies.Sig Transduct Target Ther 10,97(2025).https://doi.org/10.1038/s41392-025-02181-3IF:52.7 Q1

本内容仅供医学专业人士参考


乳腺癌

分享到: 更多