当前位置:肿瘤瞭望>资讯>研究>正文

新型ADC药物作用机制新突破:细胞外载荷释放与免疫调节协同驱动卓越疗效

作者:肿瘤瞭望   日期:2026/3/16 16:44:59  浏览量:31

肿瘤瞭望版权所有,谢绝任何形式转载,侵犯版权者必予法律追究。

新一代靶向HER2的抗体偶联药物不仅在HER2阳性乳腺癌中表现卓越,在HER2低表达甚至超低表达患者中亦显示出令人瞩目的临床活性。然而,其背后的作用机制一直未完全阐明。近日,发表于《Nature Communications》的一项重磅研究首次揭示了新型ADC药物的两大全新作用机制:肿瘤微环境中的组织蛋白酶L介导的HER2非依赖性细胞外载荷释放,以及通过免疫原性细胞死亡与Fcγ受体协同激活适应性免疫。这些发现不仅解释了新型ADC药物广谱抗癌的独特性,也为理解其与肿瘤微环境的复杂相互作用以及探索未来联合治疗策略提供了新的视角。

编者按:新一代靶向HER2的抗体偶联药物不仅在HER2阳性乳腺癌中表现卓越,在HER2低表达甚至超低表达患者中亦显示出令人瞩目的临床活性。然而,其背后的作用机制一直未完全阐明。近日,发表于《Nature Communications》的一项重磅研究首次揭示了新型ADC药物的两大全新作用机制:肿瘤微环境中的组织蛋白酶L介导的HER2非依赖性细胞外载荷释放,以及通过免疫原性细胞死亡与Fcγ受体协同激活适应性免疫。这些发现不仅解释了新型ADC药物广谱抗癌的独特性,也为理解其与肿瘤微环境的复杂相互作用以及探索未来联合治疗策略提供了新的视角。
 
 
研究背景
 
T-Dxd是一种由抗HER2单克隆抗体通过可裂解四肽连接子与拓扑异构酶I抑制剂(Dxd)偶联而成的ADC,其药物抗体比高达8。在DESTINY-Breast系列试验中,T-Dxd不仅刷新了HER2阳性乳腺癌的生存数据,更在HER2低表达(IHC 1+或2+/ISH-)及HER2超低表达(IHC 0伴微弱染色)患者中显著优于化疗,重新定义了HER2靶向治疗的边界。然而,HER2超低表达肿瘤中几乎不存在足量的受体介导内吞,传统“旁观者效应”难以完全解释其疗效。因此,阐明T-Dxd的真实作用机制对于优化临床策略及指导下一代ADC设计至关重要。
 
核心发现

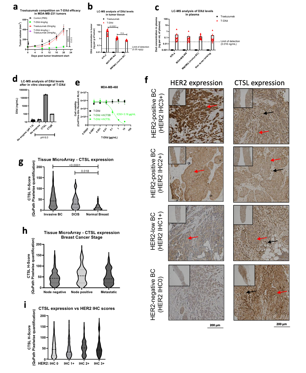
1.组织蛋白酶L介导的细胞外载荷释放:HER2非依赖性杀伤机制
 
1)肿瘤微环境中的“剪刀”:研究发现,侵袭性乳腺癌的肿瘤细胞及间质中高表达并分泌组织蛋白酶L。这种酶能够在细胞外酸性环境中特异性切割T-Dxd的四肽连接子(GGFG),直接释放出游离的Dxd载荷,整个过程无需T-Dxd与HER2结合或内化。
 
2)临床意义的验证:在体内模型中,T-Dxd对HER2阴性移植瘤同样有效,而传统T-DM1(不可裂解连接子)无效。竞争性实验证实,过量曲妥珠单抗阻断HER2结合后,T-Dxd对HER2低表达肿瘤的疗效不受影响。敲除肿瘤细胞CTSL基因则显著降低肿瘤内Dxd浓度并削弱抗肿瘤效果。
 
3)解释低表达疗效:这一机制完美解释了T-Dxd在HER2超低表达甚至部分IHC 0患者中仍能起效的临床现象——它不再完全依赖靶点密度,而是利用了肿瘤微环境普遍存在的蛋白酶活性。
 
图1 HER2非依赖性DXd载荷由胱天蛋白酶L(CTSL)释放及其在人体乳腺癌活检中的表达。
 
2.载荷与抗体协同激活适应性免疫
 
1)Dxd诱导强效免疫原性细胞死亡:与T-DM1的载荷DM1相比,Dxd处理的肿瘤细胞释放更多“危险信号”(ATP、HMGB1)并将钙网蛋白转移至细胞表面,更有效地招募和激活巨噬细胞、树突状细胞。活化后的髓系细胞高表达MHC分子及共刺激分子(CD40、CD80),抗原呈递能力显著增强。
 
2)抗体介导的吞噬作用:T-Dxd的抗体部分(曲妥珠单抗)未因偶联而失能,仍能通过Fcγ受体驱动巨噬细胞对肿瘤细胞的吞噬,进一步促进肿瘤抗原摄取与交叉呈递。
 
3)T细胞应答的放大:上述双重机制协同作用,使肿瘤特异性CD8+T细胞的活化水平较T-DM1或单用抗体提高数倍,提示T-Dxd具有“在体肿瘤疫苗”样效应。
 
图2 T-Dxd细胞毒性诱导免疫原性肿瘤细胞死亡,激活附近的髓系免疫细胞进行抗原呈递。
 
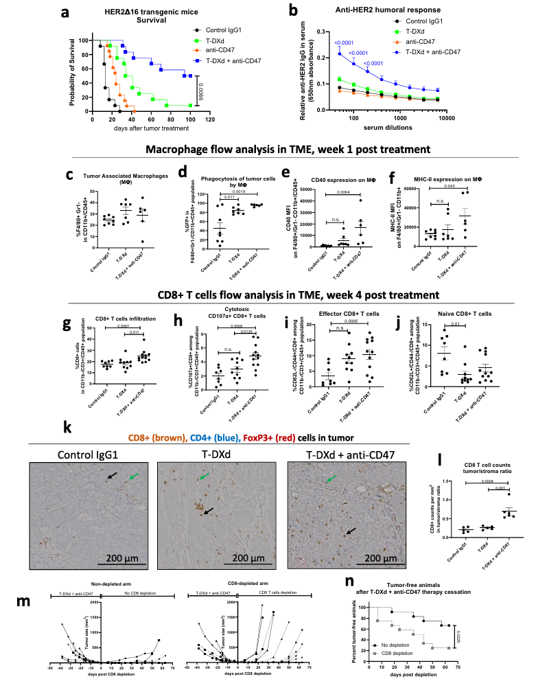
3.CD47上调形成负反馈,联合阻断策略前景可期
 
研究意外发现,Dxd在杀伤肿瘤的同时会上调肿瘤细胞表面CD47(“别吃我”信号)的表达,这可能是肿瘤抵抗免疫清除的自我保护机制。这一发现提示,CD47介导的免疫逃逸通路可能是限制T-Dxd诱导的免疫应答的潜在瓶颈。在临床前小鼠模型中,使用T-Dxd联合抗CD47抗体展现了协同抗肿瘤效应,联合治疗组肿瘤微环境中巨噬细胞吞噬功能增强、CD8+T细胞浸润增加。该结果为深入理解肿瘤细胞如何适应T-Dxd的免疫压力提供了关键线索,并为后续探索基于T-Dxd的联合治疗策略指明了方向。
 
图3 CD47阻断可增强体内T-Dxd抗肿瘤疗效。
 
临床意义与展望
 
本研究彻底重塑了对T-Dxd作用机制的认知,其卓越疗效源于三大支柱:
 
1.独特的药理学设计:可裂解连接子+高膜通透性载荷,实现了HER2依赖与非依赖的双重释放路径,扩大受益人群。
 
2.固有的免疫激活能力:载荷诱导免疫原性细胞死亡与抗体介导的吞噬作用协同,将“冷肿瘤”转化为“热肿瘤”。
 
3.揭示的免疫调节机制:研究发现CD47上调是肿瘤应对T-Dxd免疫压力的一种反馈机制,这一发现为T-Dxd与其他免疫调节剂的合理联用提供了重要的理论基础。
 
未来,检测肿瘤组织蛋白酶L表达或可筛选T-Dxd优势获益人群;而对T-Dxd诱导的免疫逃逸机制的深入理解,将有助于设计更优的治疗策略,以期进一步提升疗效。
 
参考文献:
 
Tsao LC,Wang JS,Ma X,et al.Effective extracellular payload release and immunomodulatory interactions govern the therapeutic effect of trastuzumab deruxtecan(T-Dxd).Nat Commun.2025;16:3167.doi:10.1038/s41467-025-58266-8.
 
材料编码:CN-20260312-00001

本内容仅供医学专业人士参考


乳腺癌

分享到: 更多