当前位置:肿瘤瞭望>资讯>研究>正文

2023 ESMO BC丨殷文瑾教授:盘点ESMO BC,梳理HR+/HER2-乳腺癌精准治疗新靶点、新进展

作者:肿瘤瞭望   日期:2023/6/2 13:47:31  浏览量:10311

肿瘤瞭望版权所有,谢绝任何形式转载,侵犯版权者必予法律追究。

2023年5月,欧洲肿瘤内科学会乳腺癌大会(ESMO BC)在德国柏林国际展览中心盛大召开,会议期间公布了多项乳腺癌治疗的重磅研究。在HR+/HER2-乳腺癌治疗领域,抗HER3的抗体偶联药物(ADC)、CDK4/6抑制剂、AKT抑制剂等精准治疗策略更新迭代,为临床带来了更开阔的思路和更广阔的治疗前景。《肿瘤瞭望》特邀上海仁济医院殷文瑾教授盘点ESMO BC在HR+/HER2-乳腺癌治疗进展,为读者带来一场学术盛宴。

编者按:2023年5月,欧洲肿瘤内科学会乳腺癌大会(ESMO BC)在德国柏林国际展览中心盛大召开,会议期间公布了多项乳腺癌治疗的重磅研究。在HR+/HER2-乳腺癌治疗领域,抗HER3的抗体偶联药物(ADC)、CDK4/6抑制剂、AKT抑制剂等精准治疗策略更新迭代,为临床带来了更开阔的思路和更广阔的治疗前景。《肿瘤瞭望》特邀上海仁济医院殷文瑾教授盘点ESMO BC在HR+/HER2-乳腺癌治疗进展,为读者带来一场学术盛宴。
 
01
肿瘤瞭望:本届ESMO BC大会中有哪些研究令您印象深刻?

殷文瑾教授:ESMO BC大会公布了许多研究进展,包括既往熟知的研究结果更新和新型靶向、免疫、抗体偶联药物等新药的研究成果。
 
Monarch E研究×CDK4/6抑制剂
 
本次ESMO BC公布了Monarch E研究的患者报告结局(PRO)1。该研究通过生活质量量表FACT-B、FACT-ES和FACT-Fatigue量表评估患者PROs,结果显示除腹泻评分以外,其余组内和组间PROs无显著差异。阿贝西利联合内分泌治疗相关腹泻多发生在治疗早期,且随着治疗时间的延长,患者耐受程度逐渐增加,这一点与我们的临床实践相符。该研究结果进一步证实了在高危早期HR+/HER2-乳腺癌的强化辅助治疗中阿贝西利联合内分泌治疗的毒性是可逆的、安全可耐受。
 
图1:阿贝西利联合内分泌治疗与内分泌治疗PRO结果类似
 
在疗效方面,本次ESMO BC进一步揭示了Monarch E研究中国人群的数据结果2。对于早期高危HR+/HER2-乳腺癌中国人群,阿贝西利联合内分泌治疗组较单纯内分泌治疗组取得了无浸润性疾病生存期(IDFS,HR=0.563,95%CI:0.343~0.923)和无远处复发生存期(DRFS,HR=0.586,95%CI:0.341~1.006)的持续获益,而且随着随访时间的延长,获益愈加明显。
 
图2:Monarch E研究中国人群IDFS和DRFS
 
另外,中国人群的获益与Ki67水平无关,与2022年圣安东尼奥乳腺癌年会(SABCS)报道的结果一致。本研究结果显示了中国人群与全球人群在接受阿贝西利治疗获益的一致性,未发现新的安全信号,更加巩固了阿贝西利辅助强化治疗的地位。基于上述研究的疗效与PRO结果,我们更加坚定了在日常诊疗过程中对符合适应症的患者选取阿贝西利辅助强化治疗。2023年美国食品药品监督管理局(FDA)去掉了阿贝西利适应症中关于Ki67水平的限制,进一步扩大了早期适用人群3
 
EMERALD研究×SERD
 
在晚期HR+/HER2-乳腺癌治疗方面,国内外指南都优先推荐CDK4/6抑制剂联合内分泌治疗一线治疗。CDK4/6抑制剂治疗失败后的策略是当下热点之一。2022年《Journal of Clinical Oncology》刊发的EMERALD研究显示,在包括CDK4/6抑制剂在内的经治晚期ER+/HER2-乳腺癌患者中,新一代口服雌激素受体降解剂(SERD)——艾拉司群(elacestrant)的疗效优于内分泌单药治疗,中位无进展生存期(mPFS)在总体人群(2.8个月vs 1.9个月,P=0.0019)及ESR1突变人群(3.8个月vs 1.9个月,P=0.0006)都具有显著优势4。2022 SABCS更新结果显示,既往接受CDK4/6抑制剂治疗时间越长,患者mPFS越长,在至少有12个月CDK4/6抑制剂经治的ESR1突变患者中,艾拉司群vs内分泌治疗的mPFS为8.6个月vs 2.1个月5
 
图3:ESR1突变人群既往CDK4/6抑制剂治疗时间与mPFS的关系
 
本次ESMO BC进一步报道了EMERALD研究的PRO结果,无论是总体人群还是ESR1突变人群,艾拉司群与内分泌治疗在欧洲癌症研究与治疗组织生活质量问卷-核心30问(EORTC QLQ-C30)、欧洲五维健康量表(EQ-5D-5L)、患者报告结局的不良事件通用术语标准(PRO-CTCAE)显示出了相近的生活质量,且艾拉司群的严重恶心呕吐更少6
 
图4:PRO-CTCAE显示艾拉司群较标准内分泌治疗恶心呕吐发生更少
 
由此可见,对于CDK4/6经治患者,艾拉司群不仅可以改善患者生存获益,还能提供更好的安全保障。FDA也已批准艾拉司群在ESR1突变的晚期/转移性ER+/HER2-乳腺癌的适应症7,并获得了NCCN指南的推荐。
 
此外,本次ESMO BC也报道了另一个新型SERD药物——Imlunestrant透过血脑屏障在肿瘤脑转移小鼠中发挥疗效的研究8。在对抗乳腺癌脑转移方面,既往临床前研究提示抗体偶联药(ADC)德曲妥珠单抗(T-DXd)或可通过胞吞作用透过血脑屏障,打破了脑转移治疗中对药物分子量的执念,为临床带来了更多新机制药物的选择。
 
CAPItello-291研究×AKT抑制剂
 
CDK4/6抑制剂联合内分泌治疗进展以后,患者PAM通路被激活,促进肿瘤细胞增殖、抵抗凋亡。PAM通路相关突变是HR阳性患者常见突变,PAM通路抑制剂可以通过降低CDK4/Cyclin D1的表达水平恢复肿瘤对CDK4/6抑制剂的敏感性,以克服耐药。
 
本次ESMO BC报道的CAPItello-291研究则针对既往内分泌治疗±CDK4/6抑制剂治疗进展的HR+/HER2-晚期乳腺癌患者,按1:1分组后分别予以AKT抑制剂capivasertib联合氟维司群对比氟维司群单药。结果显示,在CDK4/6抑制剂经治亚组中,capivasertib联合氟维司群较氟维司群组mPFS提高2倍(5.5个月vs 2.6个月),且无论CDK4/6治疗是否超过12个月均能取得PFS数值的延长。本研究证实了在HR+/HER2-晚期乳腺癌患者应用AKT抑制剂capivasertib的疗效和安全性,将为后CDK4/6制剂治疗时代提供很好的选择9
 
图5:CDK4/6抑制剂经治患者使用capivasertib+氟维司群较氟维司的mPFS曲线
 
ICARUS-BREAST01研究×抗HER3 ADC
 
抗HER3治疗是近年的研究热点,本次ESMO BC大会重磅报道了该领域中ICARUS-BREAST01研究的最新进展。该研究是一项多中心、单臂、Ⅱ期研究,纳入CDK4/6抑制剂经治、晚期阶段接受过1次化疗后进展的HR+/HER2-晚期乳腺癌患者,不限定HER3表达。
 
图6:ICARUS-BREAST01研究设计
 
56例可评估疗效的患者既往接受过中位2线治疗,接受了中位8个周期的Patritumab Deruxtecan(HER3-DXd)治疗,随访3个月显示:16例患者部分缓解(PR),30例患者疾病稳定(SD),10例患者疾病进展(PD)。该研究初步显示了HER3-DXd对未限定HER3表达水平患者的抗肿瘤活性,期待该研究未来能进一步提供疗效与生物标志物分析的结果10
 
图7:ICARUS-BREAST01研究患者缓解状况
 
综上,在后CDK4/6抑制剂治疗时代,我们将有越来越多的新型药物可供选择,伴随着更多疗效、安全性数据的报道,将为后续治疗中的优势人群选择和药物选择提供更多依据。
 
02
肿瘤瞭望:如您所言,近年来多项研究是发现HER3与乳腺癌的侵袭性和转移性增加相关,成为了ADC药物的靶标之一。请您给谈谈为何HER3靶点如此重要?本次ESMO BC大会期间,对HR+/HER2-早期乳腺癌的抗HER3治疗又有哪些进展?

殷文瑾教授:HER家族包括HER1(EGFR)、HER2、HER3和HER4,均由胞外结构域、跨膜结构域和胞内激酶结构域组成。既往的研究多集中在HER2,近年来HER3也日趋成为研究重点。HER3在HER家族中与众不同:HER2在与配体结合后会形成同源二聚体,而HER3在与配体结合后,只能与EGRF或HER2等形成异源二聚体。HER3胞内激酶活性相对较低,突变率也相对较低。临床中HER3表达的升高多见于乳腺癌、肺癌、胃癌等恶性肿瘤,其高表达往往与mRNA转录增加、蛋白翻译增多有关,且常常伴随着HER2高表达。既往研究显示乳腺癌原发肿瘤HER3表达率是30%,转移性肿瘤则高达60%,提示HER3与乳腺癌侵袭性和转移性的增加有关。针对HER3开发的ADC药物HER3-DXd由人源化单克隆抗体与拓扑异构酶抑制剂DXd通过可裂解的四肽连接子共价结合而成,在抗HER3治疗中取得一定进展。
 
图8:HER3-DXd结构
 
本次ESMO BC会议报道的SOLTI-TOT-HER3研究是一项机会窗试验,即在诊断和标准治疗中的窗口期探讨生物标志物与靶向治疗药物疗效的预测价值,分为A、B两个部分。
 
图9:SOLTI-TOT-HER3研究设计
 
A部分结果于2023年刊发于《Annals of Oncology》,针对77例未经治疗的HR+/HER2-早期乳腺癌患者,根据基线HER3 mRNA表达水平分为4个队列,并予以6.4mg/kg HER3-DXd,主要观察终点是肿瘤细胞及肿瘤浸润淋巴细胞(CelTIL)指数,CelTIL指数=-0.8×肿瘤细胞密度(%)+1.3×TILs(%),是肿瘤细胞结构和肿瘤浸润淋巴细胞的反应替代指标。结果显示CelTIL指数有显著提升(从-3.8提升至12.7,P=0.003),ORR为45%。另外,部分PD-1相关的免疫治疗基因高表达也为HER3-DXd疗效提供了预测价值,提示免疫检查点抑制剂与HER3-DXd具有协同作用,与临床前研究结果一致,为后续临床应用带来更多启发11
 
图10:A部分CelTIL指数变化
 
B部分则于本次ESMO BC报道了疗效和安全性。该部分纳入20例HR+/HER2-早期乳腺癌患者和17例早期三阴性乳腺癌(TNBC)患者,予以5.6mg/kg HER3-DXd,总体CelTIL指数具有统计学的显著意义(P=0.046)的变化。总体人群ORR为32%,TNBC人群ORR为35%;HR+/HER2-人群ORR为30%。CelTIL指数的绝对变化与ORR相关(AUC=0.693;P=0.049)。基线HER3水平与CelTIL指数变化或ORR无关,提示了CelTIL指数具有一定的疗效预测作用,但仍需更多数据积累与支持12
 
图11:B部分CelTIL指数变化及ORR表现
 
而在SOLTI-TOT-HER3研究中对HER2表达与HER3-DXd早期应答的相关性分析显示,HR+/HER2-早期乳腺癌中,低HER2 IHC、低mRNA或低拷贝数水平与对HER3-DXd的高反应相关,将为HER2水平较低的HR+乳腺癌患者带来新的选择13
 
图12:对HER3-DXd的高CelTIL指数反应与低HER2 mRNA、低HER2表达相关
 
图13:对HER3-DXd的高CelTIL指数反应与低HER2 DNA拷贝数相关
 
此外,本次ESMO BC会议还报道了一项Ⅱb期、开放标签的SOLTI-2103 VALENTINE研究。该研究针对高危HR+/HER2-早期乳腺癌患者的新辅助治疗,探索使用化疗或HER3-DXd±内分泌治疗的疗效获益和生物标志物的预测价值。该研究目前仍在进行中,其结果令人期待。
 
图14:SOLTI-2103 VALENTINE研究设计
 
03
肿瘤瞭望:5月ESMO推出了转移性乳腺癌的网页版指南—《ESMO Metastatic Breast Cancer Living Guidelines》15,请您解读一下该指南有哪些更新要点?

殷文瑾教授:《ESMO转移性乳腺癌在线指南》包括诊断与分期、ER+/HER2-乳腺癌、HER2阳性乳腺癌、TNBC、乳腺癌寡转移5个部分,更新要点如下:
 
第一,在诊断分期部分,ESMO推荐对于晚期乳腺癌患者重新评估HR和HER2状态。对于TNBC患者,推荐评估PD-L1和BRCA基因的状态。对于HR+/HER2-患者,推荐评估PIK3CA和gBRCA突变状态,同时也将HER2-low纳入考量范围。众所周知,对晚期乳腺癌患者予以精准分型,筛选可能获益的靶点并予以针对性的精准治疗策略,将为患者带来更多获益。
 
图15:《ESMO转移性乳腺癌在线指南》诊断与分期
 
第二,对于ER+/HER2-患者,符合CDK4/6抑制剂治疗条件的都可优先考虑CDK4/6抑制剂。若CDK4/6抑制剂治疗后进展,若存在HER2-low则可考虑T-DXd;否则可考虑其他内分泌治疗或CDK4/6抑制剂跨线治疗方案,比如更换内分泌治疗药物或其他种类的CDK4/6抑制剂。另外还推荐评估患者基因突变水平,若存在PIK3CA突变,则可考虑使用阿培利司;若存在ESR1突变,则推荐艾拉司群;若存在BRCA突变,则考虑PARP抑制剂。
 
图16:《ESMO转移性乳腺癌在线指南》ER+/HER2-乳腺癌治疗路径
 
第三,对于HER2阳性患者,如果伴有HR+,则一线推荐曲妥珠单抗±帕妥珠单抗±化疗方案;如果HR-,则一线考虑曲妥珠单抗+帕妥珠单抗双靶±化疗方案。在二线治疗当中,国内外指南均推荐对于无脑转移或存在稳定性脑转移的患者采用T-DXd。
 
图17:《ESMO转移性乳腺癌在线指南》HER2+乳腺癌治疗路径
 
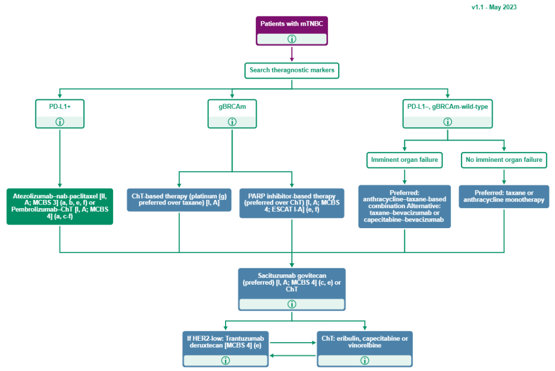
第四,对于TNBC,若评估为PD-L1阳性,则可考虑接受免疫治疗;若伴有BRCA突变,则可考虑接受PARP抑制剂治疗;若PD-L1阴性且无BRCA突变,则考虑化疗;在一线治疗进展后,也可以考虑采用戈沙妥珠单抗(SG)。
 
图18:《ESMO转移性乳腺癌在线指南》TNBC乳腺癌治疗路径
 
ESMO于2023年5月份发布的网页版晚期乳腺癌指南主要更新点大致如上。大家如有兴趣,可访问官方网站:https://www.esmo.org/living-guidelines/esmo-metastatic-breast-cancer-living-guideline进行学习。
 
参考文献
 
1.N.Harbeck,V.Guarneri,J.H.Seo,et al.93MO Long-term patient-reported outcomes from monarchE:abemaciclib plus endocrine therapy for adjuvant HR+,HER2-,node-positive,high-risk,early breast cancer(EBC).ABSTRACT BOOK of the ESMO Breast Cancer,93MO.2023;8(1S4):1.
 
2.Z.Shao,Q.Zhang,N.Liao,et al.107P Results in Chinese patients from pre-planned overall survival interim analysis in monarchE:abemaciclib plus adjuvant endocrine therapy for high risk HR+,HER2-early breast cancer.ABSTRACT BOOK of the ESMO Breast Cancer,107P.2023;8(1S4):9.
 
3.FDA expands early breast cancer indication for abemaciclib with endocrine therapy.Accessed May 2023.Available at:https://www.fda.gov/drugs/resources-information-approved-drugs/fda-expands-early-breast-cancer-indication-abemaciclib-endocrine-therapy
 
4.Bidard FC,Kaklamani VG,Neven P,et al.Elacestrant(oral selective estrogen receptor degrader)Versus Standard Endocrine Therapy for Estrogen Receptor-Positive,Human Epidermal Growth Factor Receptor 2-Negative Advanced Breast Cancer:Results From the Randomized Phase III EMERALD Trial.J Clin Oncol.2022;40(28):3246-3256.doi:10.1200/JCO.22.00338
 
5.Bardia A,Bidard FC,Neven P,et al.EMERALD phase 3 trial of elacestrant versus standard of care endocrine therapy in patients with ER+/HER2-metastatic breast cancer:Updated results by duration of prior CDK4/6i in metastatic setting.Presented at the 2022 San Antonio Breast Cancer Symposium;December 6-10,2022;San Antonio,TX.Abstract GS3-01.
 
6.J.Cortés,F.C.Bidard,A.Bardia,et al.EMERALD trial analysis of patient-reported outcomes(PROs)in patients with ER+/HER2L advanced or metastatic breast cancer(mBC)comparing oral elacestrant vs standard of care(SoC)endocrine therapy.ABSTRACT BOOK of the ESMO Breast Cancer,188O.2023;8(1S4):3.
 
7.FDA approves elacestrant for ER-positive,HER2-negative,ESR1-mutated advanced or metastatic breast cancer.Accessed May 2023.Available at:https://www.fda.gov/drugs/resources-information-approved-drugs/fda-approves-elacestrant-er-positive-her2-negative-esr1-mutated-advanced-or-metastatic-breast-cancer
 
8.VandeKopple M,Mur C,Shen W,et al.41P Preclinical characterization of imlunestrant,an oral brain-penetrant selective estrogen receptor degrader with activity in a brain metastasis(BM)model[J].ESMO Open,2023,8(1).
 
9.M.Oliveira,H.S.Rugo,S.J.Howell,et al.Capivasertib and fulvestrant for patients(pts)with aromatase inhibitor(AI)-resistant HR+/HER2e advanced breast cancer(ABC):Subgroup analyses from the phase III CAPItello-291 trial.ABSTRACT BOOK of the ESMO Breast Cancer,187O.2023;8(1S4):2.
 
10.B.Pistilli,N.Ibrahimi,M.Lacroix-Triki,et al.A phase II study of patritumab deruxtecan(HER3-DXd),in patients(pts)with advanced breast cancer(ABC),with biomarker analysis to characterize response to therapy(ICARUS-BREAST01).ABSTRACT BOOK of the ESMO Breast Cancer,189O.2023;8(1S4):4.
 
11.Oliveira M,Falato C,Cejalvo J M,et al.Patritumab Deruxtecan in Untreated Hormone Receptor–Positive/HER2-Negative Early Breast Cancer:Final Results from Part A of the Window-of-Opportunity SOLTI TOT-HER3 Pre-Operative Study[J].Annals of Oncology,2023.
 
12.M.Oliveira,T.Pascual,P.Tolosa Ortega,et al.Patritumab deruxtecan(HER3-DXd)in hormonal receptor positive/HER2 negative(HR+/HER2-)and triple-negative breast cancer(TNBC):Results of part B of SOLTI TOT-HER3 window of opportunity trial.ABSTRACT BOOK of the ESMO Breast Cancer,124O.2023;8(1S4):3.
 
13.F.Brasó-Maristany,M.Oliveira,P.Tolosa Ortega,et al.HER2 expression and early response to patritumab deruxtecan(HER3-DXd)in early-stage hormone receptor-positive/HER2-negative(HR+/HER2-)breast cancer(BC):a correlative analysis from SOLTI-TOT-HER3 trial.ABSTRACT BOOK of the ESMO Breast Cancer,3MO.2023;8(1S4):2.
 
14.Oliveira M,Pascual T,Villacampa G,et al.155TiP A randomised phase II trial of neoadjuvant multi-agent chemotherapy(CHT)OR patritumab deruxtecan(HER3-DXd;U3-1402)+/-endocrine therapy(ET)for high-risk hormone receptor-positive(HR+/HER2-)early breast cancer(EBC):SOLTI-2103 VALENTINE trial[J].ESMO Open,2023,8(1).
 
15.G Curigliano,L Castelo-Branco,A Gennari,,et al.ESMO Metastatic Breast Cancer Living Guidelines,v1.1 May 2023.Accessed May 2023.Available at:https://www.esmo.org/living-guidelines/esmo-metastatic-breast-cancer-living-guideline
 
专家简介
 
殷文瑾教授
●上海交通大学医学院附属仁济医院乳腺外科行政副主任,主任医师,硕士研究生导师,肿瘤学博士
●中国初级卫生保健基金会智慧与健康产业发展公益基金第一届乳腺疾病专家委员会常务委员
●中国抗癌协会家族遗传性肿瘤专业委员会委员
●中国临床肿瘤学会(CSCO)肿瘤心脏病学专家委员会委员、青年专家委员会委员、翻译小组副组长
●第一届上海市中西医结合学会甲乳外科专业委员会常务委员
●上海市优生优育科学协会(上海市妇幼保健协会)首届乳腺疾病防治专业委员会委员
●JCO中文版-乳腺肿瘤专刊青年编委
●《Ther Adv Med Oncol》、《Breast Cancer Res&Treat》、《Epigenomics》等杂志同行评审
●上海医师志愿者联盟首席医疗专家,东航空中医疗专家
●以第一作者、共同第一作者及通讯作者身份发表SCI论文41篇,其中1篇被NCCN指南引用,2篇得到其他学者述评
●主持国家自然科学青年基金1项、省部级课题2项,入选“上海杰出青年医师培养资助计划”、“上海优秀青年专科医师培养资助计划”等
●多次参与国际及国内学术交流,其中1篇摘要获得Avon Foundation AACR International Scholar-in-Training Grant,另1篇摘要获得大会优秀论文
●荣获第二十届“浦东新区十大杰出青年”

本内容仅供医学专业人士参考


乳腺癌

分享到: 更多