当前位置:肿瘤瞭望>资讯>快讯>正文

J Pathol丨上海交通大学医学院附属仁济医院杨国良、上海交通大学苏现斌团队揭示膀胱鳞癌的分子景观与细胞起源

作者:肿瘤瞭望   日期:2026/4/29 15:07:20  浏览量:31

肿瘤瞭望版权所有,谢绝任何形式转载,侵犯版权者必予法律追究。

膀胱鳞状细胞癌(SCC)是一种临床罕见但预后极差的恶性肿瘤。近日,上海交通大学医学院附属仁济医院泌尿科杨国良教授团队与上海交通大学系统生物医学研究院苏现斌教授团队强强联手,在病理学顶刊Journal of Pathology发表了题为“Cellular origins and etiological factors for squamous cell carcinoma and related cancer types of the bladder”的最新研究成果。该研究通过整合全外显子组测序(WES)、大样体转录组(Bulk RNA-Seq)及单细胞转录组(scRNA-Seq)技术,首次深度对比了膀胱鳞癌、伴鳞状分化的尿路上皮癌(UC)及纯尿路上皮癌的分子特征,为理解其病因及潜在细胞起源提供了新视角。

编者按:膀胱鳞状细胞癌(SCC)是一种临床罕见但预后极差的恶性肿瘤。近日,上海交通大学医学院附属仁济医院泌尿科杨国良教授团队与上海交通大学系统生物医学研究院苏现斌教授团队强强联手,在病理学顶刊Journal of Pathology发表了题为“Cellular origins and etiological factors for squamous cell carcinoma and related cancer types of the bladder”的最新研究成果。该研究通过整合全外显子组测序(WES)、大样体转录组(Bulk RNA-Seq)及单细胞转录组(scRNA-Seq)技术,首次深度对比了膀胱鳞癌、伴鳞状分化的尿路上皮癌(UC)及纯尿路上皮癌的分子特征,为理解其病因及潜在细胞起源提供了新视角。
 
研究背景
 
膀胱癌是常见的泌尿生殖系统恶性肿瘤,其中尿路上皮癌占比约90%。原发性膀胱鳞癌(SCC)仅占2%-5%,通常在晚期确诊,且对常规化疗和放疗反应受限。尽管临床上常见伴有鳞状分化的UC,但关于SCC与此类变异型UC在分子景观上的系统性比较,此前尚不充分。
 
研究结果
 
关键发现一:高度相似的突变特征揭示共同病因
 
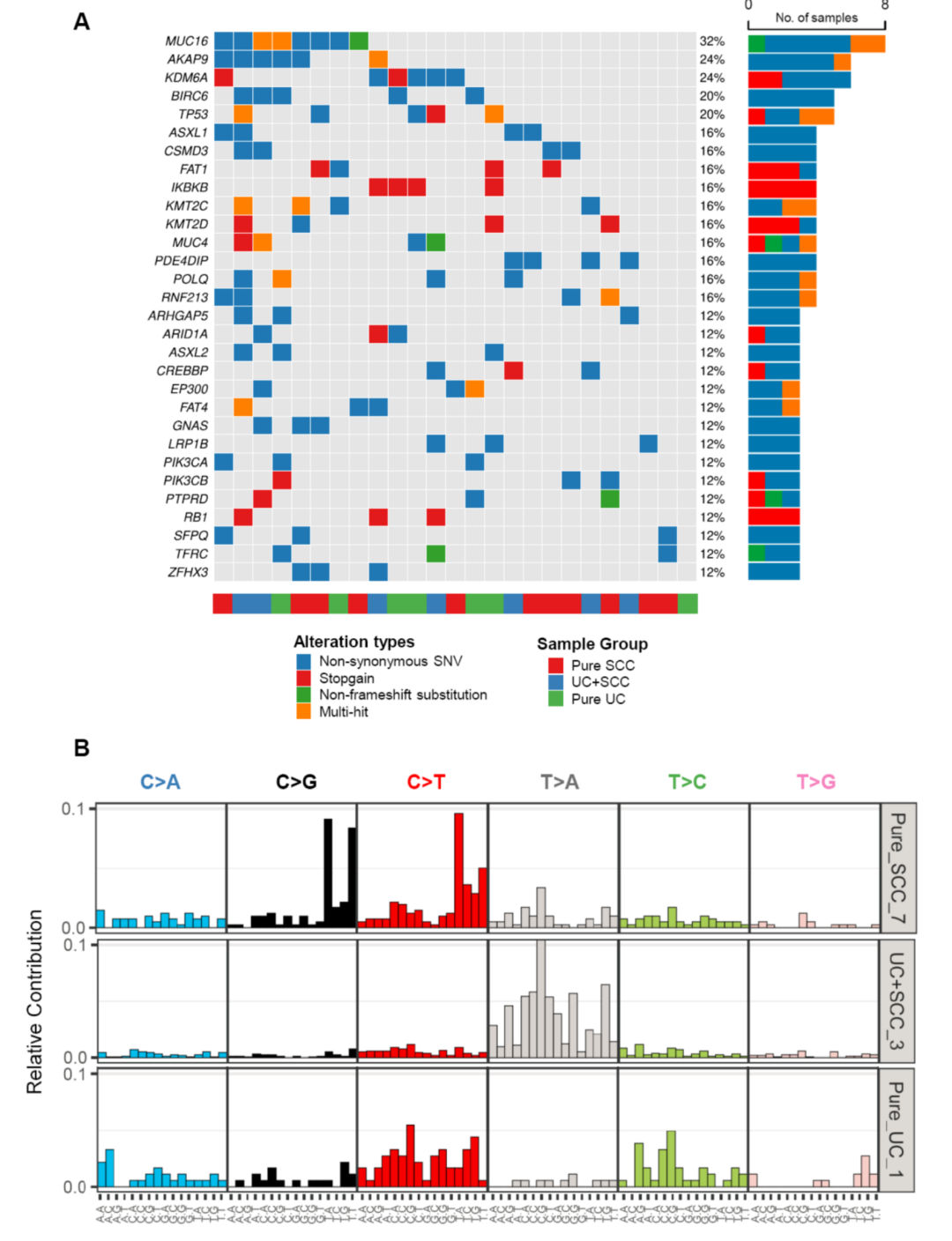
研究团队对29名患者的样本进行了多组学分析。
 
驱动基因图谱:研究发现,SCC、伴鳞状分化UC与纯UC在突变驱动基因(如TP53、KDM6A、MUC16等)上表现出高度的交叠,且突变位点分布随机,缺乏明显的突变热点。这提示了不同亚型在早期驱动因素上具有一定共性。
 
APOBEC信号特征:约三分之一的样本中检测到APOBEC诱导的突变签名(SBS2/SBS13),这与经典尿路上皮癌的早期克隆演化特征一致。
 
阶段性病因差异:借助团队开发的“ALT-VAF”两维分析模型,研究发现克隆性突变(高VAF)与罕见突变(低VAF)在核苷酸替换模式上存在差异,揭示了肿瘤进展不同阶段受到多种致癌因素的持续影响。
 
图1.膀胱鳞癌及其他相关类型的突变特征。(A)几类膀胱癌中的高频突变基因。(B)膀胱癌中的几种代表性突变指纹。
 
关键发现二:转录组景观锁定“基底/鳞状”特征
 
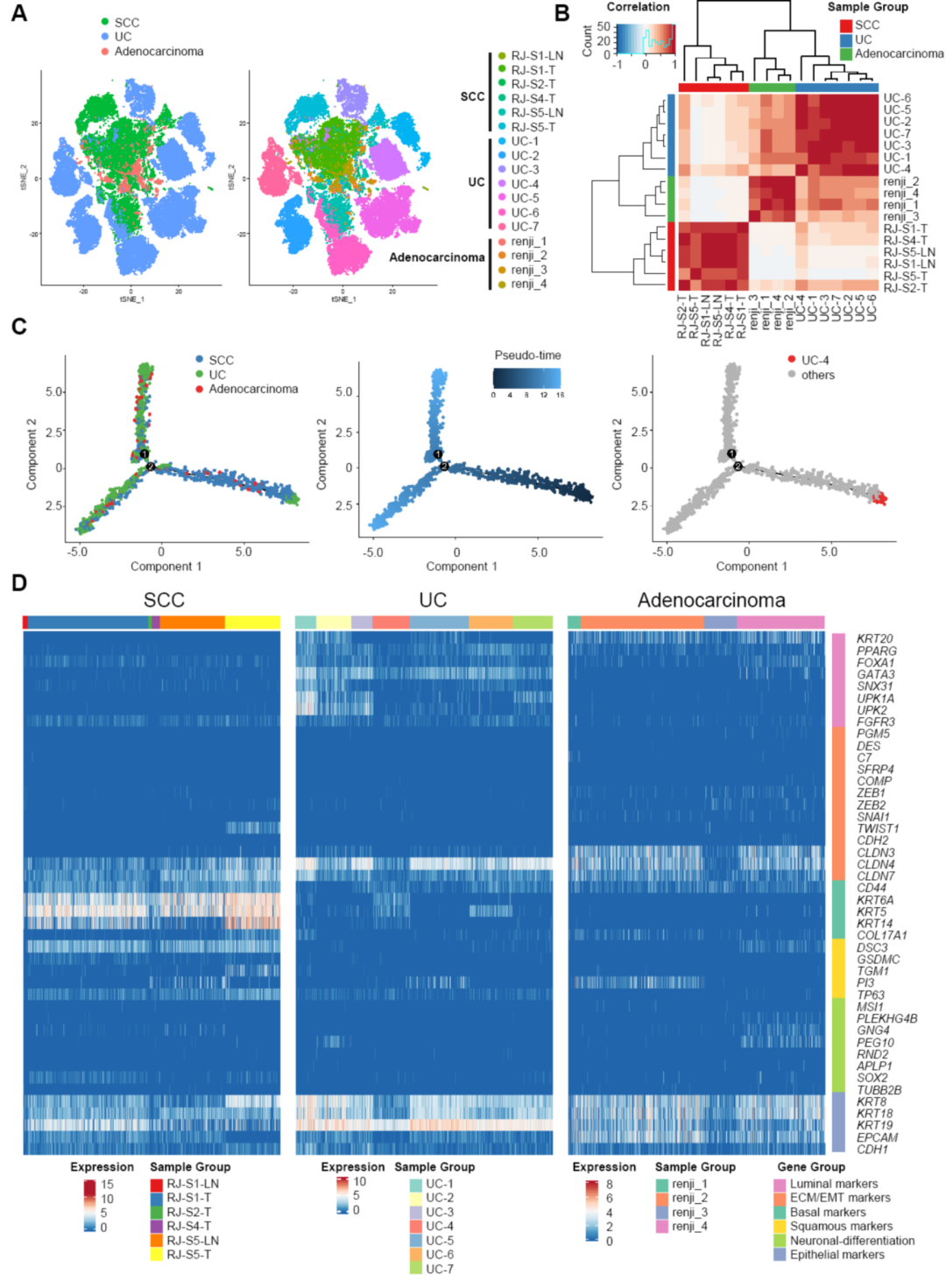
亚型聚类:转录组水平上,SCC与伴鳞状分化UC在表达谱上高度相似,均显著上调基底/鳞状标志物(如KRT5、KRT14、TP63等),而与高度表达管腔标志物(如KRT20、GATA3)的纯UC形成鲜明对比。
 
单细胞层面的验证:进一步的单细胞测序解析了SCC的肿瘤微环境。结果显示,SCC肿瘤细胞在单细胞水平上同样维持了极高的基底特征,与其转移灶(淋巴结)在表达谱上具有高度一致性。
 
图2.膀胱鳞癌及其他相关类型的单细胞表达谱特征。(A)tSNE图显示膀胱鳞癌、膀胱腺癌、尿路上皮癌的肿瘤单细胞分布情况。(B)几类膀胱癌的单细胞表达谱相似性分析。(C)几类膀胱癌单细胞的拟时序轨迹变化分析,其中UC-4样本的病理诊断为尿路上皮癌伴鳞样分化。(D)几类膀胱癌的肿瘤单细胞中代表性标志物的表达情况。
 
专家点评
 
本研究通过精细的分子分型对比,指出尽管膀胱鳞癌与尿路上皮癌在基因突变水平有相似之处,但其转录组状态存在本质区别。这种“同因异效”的现象可能源于其潜在的细胞起源差异,或是由于致癌过程中发生的表观遗传重塑。
 
图3.主要研究发现。综合分析基因表达谱和突变特征可探索几类膀胱癌的细胞起源和潜在病因。
 
杨国良教授表示:“我们的数据为膀胱鳞癌及其相关亚型的比较提供了宝贵的资源库。识别出这些亚型特有的转录特征和突变指纹,不仅有助于精准病理诊断,更为未来开发针对性免疫疗法和靶向干预提供了重要的理论支撑。”
 
杨国良教授
博士副主任医师硕士生导师
美国M.D.安德森癌症中心博士后
上海浦江人才
主要致力于泌尿系肿瘤,尤其是膀胱肿瘤的微创手术及综合治疗,尤其擅长特殊类型膀胱癌(腺癌,鳞癌,神经内分泌癌)综合治疗及发病机制研究。
主持国家自然基金课题2项,上海市科委课题1项,上海市卫建委及上海交大医工交叉课题3项。近年来在Journal of Hematology&Oncology(2026),Frontiers in Immunology(2026),Nature Communications(2020,2024),Journal of pathology(2024特邀述评文章,2026),European Urology Oncology,iScience(亮点文章),International journal of caner(封面文章)等国际期刊发表SCI论文20余篇。多次受邀参加美国泌尿外科年会(AUA)和欧洲泌尿外科年会(EAU)及国际泌尿外科年会(SIU)等国际会议交流研究成果。

本内容仅供医学专业人士参考


膀胱鳞状细胞癌

分享到: 更多