当前位置:肿瘤瞭望>资讯>研究>正文

新型ADC药物耐药通过HER2表达缺失和HER2结合丧失而产生

作者:肿瘤瞭望   日期:2026/4/28 11:19:53  浏览量:44

肿瘤瞭望版权所有,谢绝任何形式转载,侵犯版权者必予法律追究。

揭示新型ADC药物耐药机制:HER2表达或结合丧失,双ADC联用提供破局新策略。

【导语】
揭示新型ADC药物耐药机制:HER2表达或结合丧失,双ADC联用提供破局新策略。
 
【前言】
抗体偶联药物(Antibody-drug conjugates,ADC)代表了一类具有突破性的治疗药物,其设计旨在将抗体的特异性与化疗药物的疗效相结合。在这其中,靶向HER2(在15%至20%的乳腺癌中过表达的癌蛋白)的ADC具有变革性意义[1-2]。新型ADC药物由抗HER2单克隆抗体曲妥珠单抗与强效拓扑异构酶I抑制剂有效载荷(DXd)通过四肽可裂解连接子以1:8的比例偶联而成。新型ADC药物彻底改变了HER2阳性乳腺癌的治疗格局,与单独的抗体或化疗方法相比,显示出显著改善的临床结果。
 
然而,在大多数患者中,随着时间的推移会出现治疗耐药性,且其耐药机制尚不明确。靶向抗原的丧失或下调已被提出作为ADC耐药的一种潜在机制[3]。尽管有几项研究表明ADC靶点表达与反应和/或单克隆抗体摄取相关,但很少有系统性地解决靶点结合与ADC耐药之间关系的研究。本研究系统性地评估了HER2的丰度及其与新型ADC药物的结合情况,阐明了导致临床耐药的具体机制,并探索了潜在的联合治疗克服策略。本文对其主要内容进行概述,供读者参考。
 
【研究方法】
 
本研究结合了临床基因组学分析与实验室体外、体内模型验证,旨在全面揭示新型ADC药物的耐药机制及克服策略。
 
临床样本与基因组学分析
 
研究团队对2018至2024年间在纪念斯隆-凯特琳癌症中心(MSKCC)接受新型ADC药物治疗且进行了NGS测序451名(MBC)患者的临床基因组学数据进行了回顾性分析,以识别曲妥珠单抗结合域内的潜在突变。同时,对102名接受新型ADC药物治疗且具有配对治疗前和进展后活检样本的乳腺癌患者进行了HER2免疫组织化学(IHC)和免疫荧光(IF)分析,以评估HER2表达的动态变化。作为对照,研究还纳入了20名接受靶向TROP2的ADC戈沙妥珠单抗(Sacituzumab govitecan,SG)治疗的患者样本。
 
细胞系与等基因模型构建
 
研究利用了多种乳腺癌细胞系(包括MCF-7、ZR-75-1、SK-BR-3、T47D、CAMA-1、18cS1患者来源细胞)及MCF10A、293T细胞。通过慢病毒转导构建了多西环素(Doxycycline)诱导的野生型(WT)或突变型ERBB2过度表达等基因模型。通过精确调节多西环素的浓度,研究人员能够在细胞膜上模拟出临床上不同水平的HER2表达(如IHC 0、1+、2+、3+)。
 
体外功能与内化分析
 
为了监测新型ADC药物与HER2的内化过程,研究使用pH敏感染料(pHrodo)或Alexa Fluor 488对新型HER2 ADC药物及新型TROP2 ADC药物进行标记,并通过流式细胞术(FACS)、共聚焦显微镜及实时活细胞成像系统量化细胞内化效率(Trafficking index)。使用ELISA测定细胞内和细胞外的曲妥珠单抗浓度。采用微滴式数字PCR(ddPCR)验证特定基因突变。通过Resazurin细胞活力检测评估不同药物浓度和HER2表达水平下的IC50值。此外,还应用自由能计算和分子动力学模拟评估了突变对结合亲和力的影响。
 
体内药效与药代动力学评估
 
在体内实验中,研究使用了患者来源的异种移植瘤(PDX)模型(18cS1)和细胞系来源的异种移植瘤(CDX)模型(ZR-75-1)植入NOD/SCID gamma(NSG)小鼠中。小鼠被随机分组接受赋形剂、单药新型HER2 ADC药物、单药TROP2 ADC或两者不同剂量的联合治疗。通过监测肿瘤体积和动物体重评估疗效和毒性。在给药24小时后收集肿瘤和血浆样本,通过液相色谱-串联质谱法(LC-MS/MS)定量测定DXd的浓度,以计算肿瘤/血浆药物比率。
 
【研究结果】

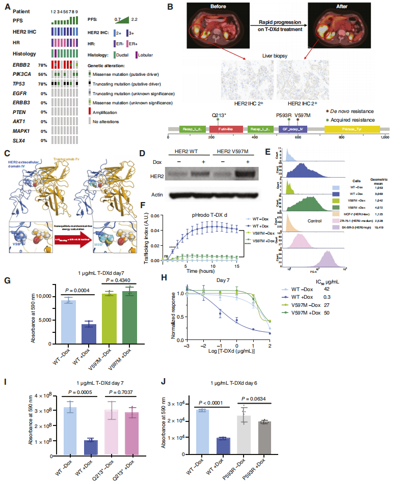
ERBB2胞外域突变可导致新型ADC药物耐药
 
研究团队在接受新型抗HER2 ADC药物治疗的临床队列中,发现了三种位于曲妥珠单抗结合界面的ERBB2突变(V597M、p.Q213*、P593R),这些突变显著影响了药物的结合与内化。
 
ERBB2 V597M突变:在一名ER阳性、HER2阳性(IHC 2+,FISH阳性)并在接受新型HER2 ADC药物作为一线治疗后仅两个周期便出现肝转移病灶快速进展(原发性耐药)的患者样本中发现了该突变。分子动力学模拟显示,V597M突变导致结合自由能变化(ΔΔG)为0.75±0.10 kcal/mol,表明曲妥珠单抗与突变型HER2之间的相互作用减弱。在MCF10A诱导模型中,尽管V597M使表面HER2水平增加了3.9倍,但新型HER2 ADC药物内化仅增加了19倍(相比之下,WT模型表面HER2增加2.9倍,内化却增加了200倍)。在细胞活力测定中,连续7天暴露于1μg/mL新型HER2 ADC药物使WT HER2细胞的活力显著降低了53.75%(P=0.0004),而HER2 V597M细胞的活力或IC50值没有显著变化。
 
ERBB2 p.Q213(c637C>T)突变:一名ER阳性、初始HER2 0后转为HER2 3+的患者,在对T-DM1产生耐药后发现了该获得性突变。该提前终止密码子截断了结合域之前的蛋白,导致HER2表达降至IHC 2+。在等基因模型中,尽管多西环素显著增加了ERBB2 mRNA水平(P<0.0001),但未检测到截短的HER2蛋白,且该突变未能介导新型ADC药物内化,也无法增强对新型ADC药物的治疗反应。
 
ERBB2 P593R突变:一名经历了约32个月超长新型ADC药物缓解期的患者在疾病进展后出现了该获得性突变。从疏水性的脯氨酸转变为亲水性的精氨酸增加了体积和净正电荷。体外模型证实,即使在较高的HER2表达水平下,P593R突变也导致新型ADC药物内化减少,并显著损害了对新型ADC药物治疗的反应。
 
图1
 
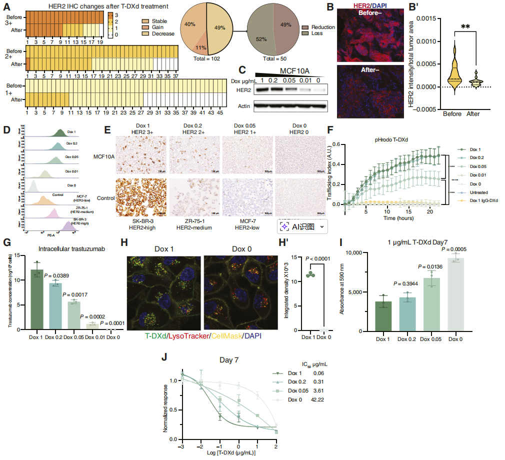
HER2水平的丧失导致新型HER2 ADC药物耐药
 
研究通过对102名使用新型HER2 ADC药物治疗的乳腺癌患者的回顾性分析,证实了HER2表达的下降是耐药的另一重要机制。
 
在比较配对的治疗前和进展后样本时,50例(49%)患者的HER2 IHC水平出现主要下降。在这些患者中,26例(52%)出现了HER2表达的完全丧失(降至IHC 0)。在另一个使用靶向TROP2的ADC(戈沙妥珠单抗)治疗的20例对照组中,仅有1例(5%)出现了HER2表达的完全丧失,表明HER2的丢失主要是在靶向药物的选择压力下发生的。对15个治疗前和16个治疗后的患者样本进行的定量免疫荧光(IF)分析进一步证实,新型ADC药物治疗后HER2染色强度显著降低(P<0.01)。
 
在等基因细胞模型中,pHrodo标记的内化实验显示,新型HER2 ADC药物的内化与HER2表达水平强烈相关。当多西环素浓度从1μg/mL降至0.05μg/mL时,内化减少了近50%(P<0.0001);而当多西环素降至0μg/mL时,内化几乎可忽略不计。ELISA分析显示,随着多西环素浓度的降低,细胞内曲妥珠单抗水平显著下降,而细胞外曲妥珠单抗水平显著增加(P=0.0101或P=0.0366)。Alexa Fluor 488活细胞成像证实,降低HER2表达导致细胞内新型HER2 ADC药物信号减少了99.43%(P<0.0001)。
 
细胞活力分析表明,1μg/mL新型HER2 ADC药物处理下,当多西环素从1μg/mL降至0.05μg/mL时,存活细胞数显著增加(P=0.0136)。随着HER2表达从最高水平(1μg/mL多西环素)降至极低水平(0μg/mL多西环素),新型ADC药物的IC50值出现了惊人的700倍增加。
 
图2
 
靶向HER2和TROP2的ADC联合治疗可产生协同作用以克服新型ADC药物耐药
 
针对因靶点丧失导致的新型ADC药物内化不足,研究提出并验证了双ADC联合治疗的策略。
 
研究首先发现,表达低水平HER2的细胞仍对单纯的有效载荷DXd保持敏感:在1μg/mL新型HER2 ADC药物的基础上仅添加0.01μmol/L的DXd,即可显著提升细胞生长抑制效果(P<0.0001)。
 
基于此,研究引入了靶向TROP2、同样使用DXd作为有效载荷的ADC。在各种诱导模型中,HER2表达水平对TROP2 ADC的疗效没有任何影响(P>0.05)。
 
体外组合实验中,低剂量的新型HER2 ADC药物(1μg/mL)与低剂量的TROP2 ADC(1μg/mL)联用,其抑制细胞生长的效果与高剂量(10μg/mL)的任何单一ADC疗效相当。内化分析进一步表明,1μg/mL新型HER2 ADC药物与1μg/mL TROP2 ADC联用所产生的细胞内DXd总量,显著高于10μg/mL新型HER2 ADC药物单药(P<0.01)或10μg/mL TROP2 ADC单药(P<0.0001)所带来的内化量。
 
在体内18cS1异种移植瘤模型中,单一ADC治疗仅引起适度的肿瘤生长延迟,而相同的DXd有效载荷下,联合治疗显著抑制了肿瘤生长,且低剂量联合组(3 mg/kg新型HER2 ADC药物+3 mg/kg TROP2 ADC)的小鼠体重下降幅度低于高剂量新型HER2 ADC药物组(10 mg/kg),表明其具有更好的耐受性。
 
在ZR-75-1 CDX模型中,超低剂量联合组(1.5 mg/kg新型HER2 ADC药物+1.5 mg/kg TROP2 ADC)表现出比单一3 mg/kg药物更强的肿瘤生长抑制作用,且仅联合治疗组实现了肿瘤体积的退缩,小鼠体重无显著差异(P>0.05)。LC-MS/MS分析证实,给药24小时后,联合治疗组的肿瘤/血浆DXd浓度比值显著高于3 mg/kg新型HER2 ADC药物单药组(P<0.05)。这表明,联合使用靶向不同抗原但具有相同有效载荷的ADC,可以有效增强肿瘤内的药物递送,从而克服单一靶点缺失所带来的耐药性。
 
图3
 
【文章小结】
 
本研究系统地揭示了临床患者对新型HER2 ADC药物产生耐药的两种重要机制:一方面,ERBB2基因胞外结构域的突变(如V597M、P593R等)通过破坏曲妥珠单抗与HER2分子的空间结合位点,直接阻碍了药物的靶向识别与内化;另一方面,接近半数的患者在疾病进展时出现了HER2蛋白表达水平的显著下调或完全丧失,这同样导致了新型HER2 ADC药物细胞内吞量的急剧锐减和肿瘤杀伤能力的丧失。这两种机制均在源头切断了有效载荷(DXd)向肿瘤细胞内部的输送途径。
 
针对这一临床挑战,本研究创新性地提出并验证了采用含有相同有效载荷但靶向不同肿瘤抗原的ADC(如新型HER2 ADC药物与TROP2 ADC)进行联合治疗的策略。数据表明,这种双靶点策略不仅能在HER2表达下调时提供替代的有效载荷递送通道,还能在较低剂量下实现相较于高剂量单药更为优异的肿瘤内药物富集和抗肿瘤活性,且未增加全身毒性。这一发现不仅为临床上精准监测治疗后HER2状态提供了重要的病理学依据,更为后续开发新型低毒、高效的多靶点ADC联合用药方案开辟了全新的科学视野,具有重大的临床转化价值。
 
【参考文献】
 
1.Ogitani Y,Aida T,Hagihara K,Yamaguchi J,Ishii C,Harada N,et al.DS-8201a,a novel HER2-targeting ADC with a novel DNA topoisomerase I inhibitor,demonstrates a promising antitumor efficacy with differentiation from T-DM1.Clin Cancer Res.2016;22:5097-108.
 
2.Cortés J,Kim S-B,Chung W-P,Im S-A,Park Y-H,Hegg R,et al.Trastuzumab deruxtecan versus trastuzumab emtansine for breast cancer.N Engl J Med.2022;386:1143-54.
 
3.Abelman RO,Wu B,Spring LM,Ellisen LW,Bardia A.Mechanisms of resistance to antibody-drug conjugates.Cancers(Basel).2023;15:1278.
 
CN-20260402-00002
本资料仅供医疗卫生专业人士参考,请勿向非医疗卫生专业人士发放

本内容仅供医学专业人士参考


乳腺癌

分享到: 更多